Instance Verification Kit (IVK)
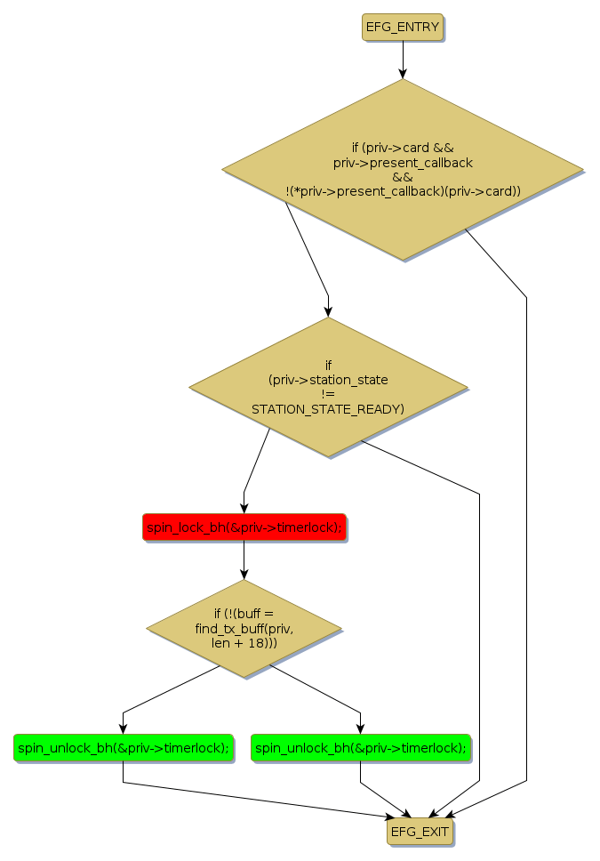
spin lock @ [29411+31+/linux-3.19-rc1/drivers/net/wireless/atmel.c]
Instance Signature: timerlock
|
The Matching Pair Graph:
|
|
Function Name
|
Control Flow Graph (CFG)
|
Events Flow Graph (EFG)
|
Source Correspondence
|
|
start_tx
|
|
|
[28766+8+/linux-3.19-rc1/drivers/net/wireless/atmel.c]
|